
近年来,智能电网(SmartGrid)的建设规模空前,已经是我国电力行业发展的必然趋势。智能电表作为智能电网的重要环节,它的发展对于智能电网的壮大具有不可替代的作用。今天就和大家来一起了解一下智能电表工作原理以及内部结构。
什么是智能电表
所谓智能电表,就是应用计算机技术,通讯技术等,形成以智能芯片(如CPU)为核心,具有电功率计量计时、记费、与上位机通讯、用电管理等功能的电度表。

智能电表通过用户交费对智能IC卡充值并输入电表中,电表才能供电,表中电量用完后自动拉闸断电,从而有效地解决上门抄表和收电费难的问题。并对用户的购电信息实行微机管理,方便进行查询、统计、收费及打印票据等。
智能电表的结构和分类
目前,国内智能电度表从结构上大致可分为机电一体式和全电子式两大类。
机电一体式,即在原机械式电度表上附加一定的部件,使其既能完成所需功能,又能降低造价且易于安装,一般而言其设计方案是在不破坏现行计量表原有物理结构,不改变其国家计量标准的基础上加装传感装置变成在机械计度的同时亦有电脉冲输出的智能电表。

全电子式则从计量到数据处理都采用以集成电路为核心的电子器件,从而取消了电表上长期使用的机械部件,与机电一体化电度表相比具有电表体积减小,可靠性增加,更加精确,耗电量减少,并且生产工艺大大改善,不必只在原有意义上的专业电度表厂生产等优越性,最终会取代带有机械部件的计量表。

智能电表的工作原理
智能电表的基本原理为:依托A/D转换器或者计量芯片对用户电流、电压开展实时采集,经由CPU开展分析处理,实现正反向、峰谷或者四象限电能的计算,进一步将电量等内容经由通信、显示等方式予以输出。

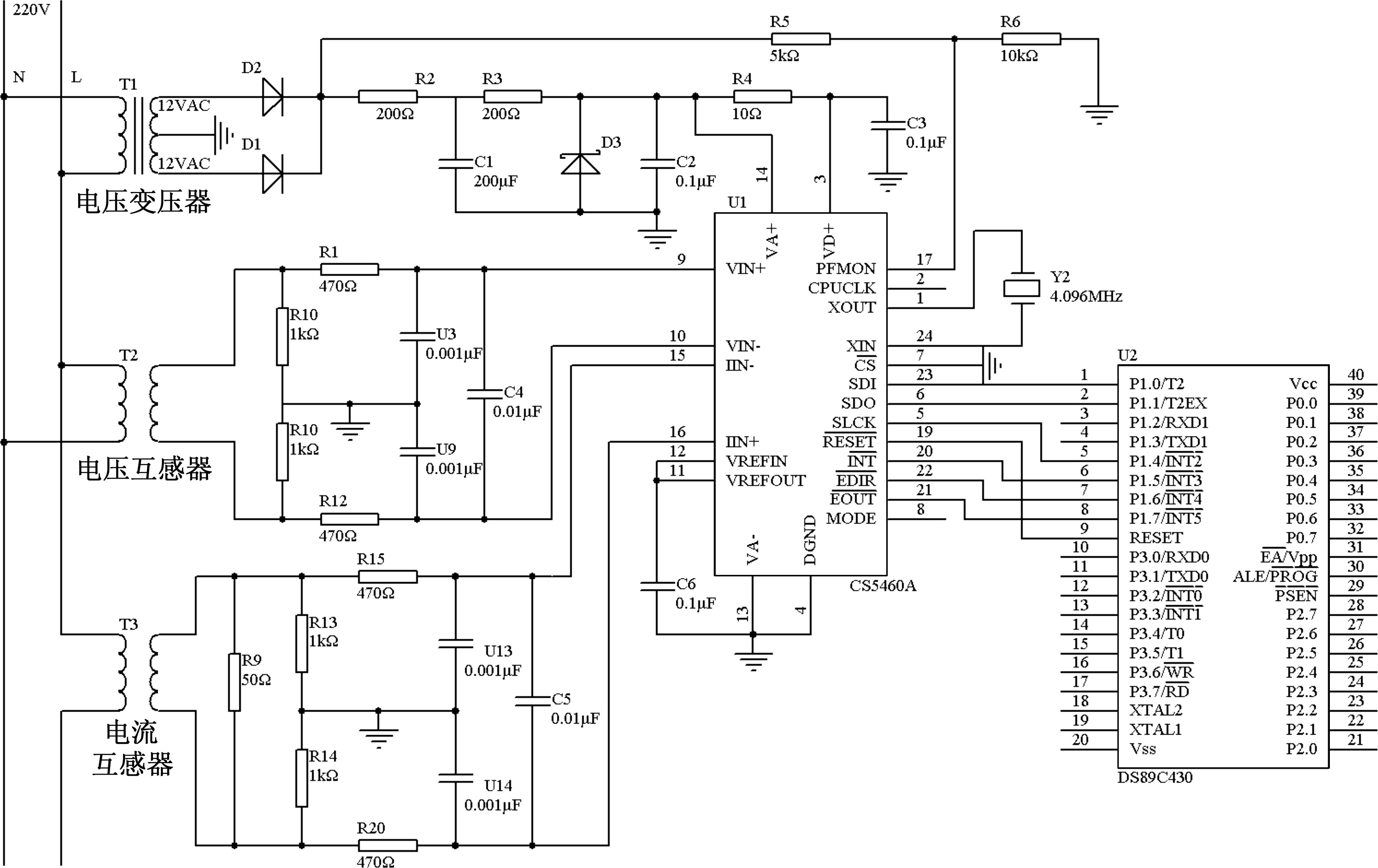
电子式智能电表工作原理是先通过对用户供电电压和电流的实时采样,再采用专用的电能表集成电路(上图为采用cs5460a芯片的智能电表设计),对采样电压和电流信号进行处理,并转换成与电能成正比的脉冲输出,最后通过单片机进行处理、控制把脉冲显示为用电量并输出。
智能电表的优势
随着我国电网智能化的程度不断加加深,相信很多家庭都已经配备了智能电表,智能电表的优势大致分为以下几点:
1、节省人力提高效率
传统的抄表方式是由人工挨家挨户进行查抄,因此要动用大量的人力,并且耗时较长效率较低。但是使用智能电表以后,只要相关的工作人员在中控室内就可以实现远程自动抄表工作,从而实现区域范围内的各种表的智能化采集和记录,不仅大幅降低员工的劳动强度还充分提高了抄表的效率。
2、数据准确
由于智能电表所采用的通讯方式是天线定位定点通讯,只要按照相关的技术标准进行安装以后,就可以全天候的接受通讯信号,不会受到电网的波动影响,因此能够有效保证远程自动抄表系统的可靠性和准确性。
3、方便快捷制定周期
云恒

云恒聚焦电子电路领域,为中小型硬件企业提供智能方案设计、PCB、电子元器件采购、3D打印、CNC机加工、SMT贴片、DIP、产品组装测试等一站式服务,助力中小型智能硬件企业创新及发展。