
1.对比性能,优选方案
2.评估系统负荷,考虑散热措施
3.分析损耗,提高效率

效率测试的方法
效率测试的设置:两个电流表,两个电压表。
效率=输出功率/输入功率






在通讯行业有测试噪声的规范,用来表征其中的一种电源输出特性。芯片的供电环路从稳压模块VRM开始,到PCB的电源网络,芯片的ball引脚,芯片封装的电源网络,最后到达die.当芯片工作在不同负载时,VRM无法实时响应负载对电流快速变化的需求,在芯片电源电压上产生跌落,从而产生了电源噪声。对于开关电源模块的VRM,电源自身会产生和开关频率一致的电源纹波,始终叠加在电源上输出。

如图所示输出电压的波形,包含开关的纹波,负载跳变的引起的跳变,还有耦合进来的噪声。
测量输出的纹波时,应将探头放置于输出电容处,避免噪声的耦合。在没有负载跳变时,可以限制带宽,得到比较干净的纹波波形。

DEMO测试波形如下图:

为避免过多的噪声耦合到纹波测试,应用尽可能小的环路,避免耦合的噪声过大。一般的示波器探头不能直接使用,需用专用示波器探头或者使用同轴电缆小环;并且测量点应在电源输出端上,若测量点在负载上则会造成极大的测量误差。





1、简单/实际的测试技巧
现代电子产品应用通常包含嵌入式运算处理和无线连接功能,这些电路经常具有高的脉动和重型负载性能,同时需要低的输入电压波纹。因此要求新一代DC-DC转换器具有更快的瞬态响应,并在快速波动负载条件下保持稳定的输出电压,输出电压的纹波应该和LDO一样,甚至更好。为了评估这些转换器输出的电压纹波,重要的是要了解更好的测量方法,以至于不把大量的噪声耦合到测量波形中从而影响测量结果。
1.1最小化测量回路
在DC-DC转换器的输出电压纹波测量中,测量环路面积在对噪声采集中起着重要的作用。要始终考虑最小化循环区域。该方法可以减小噪声对纹波测量值的影响。
1.2选择合适的测量点
确保测量的回路区域足够小。一般情况下,选择离输出电容越近的测量点,而且连接阻抗越低越好。测量点离电容器越近,在测量过程中产生的噪声越小。
1.3设置合意的采样带宽
对于不同的应用,临界载荷对电源转换系统输出纹波噪声的敏感程度可能会有所不同.对于噪声敏感的应用,如高分辨率模数转换器(ADC)或音频应用,建议在全带宽下测量输出纹波,而对于噪声不敏感的应用,可以选择20MHz的采样带宽。请注意,在全示波器采样带宽下,底噪仍需检查,以保证输出纹波的测量准确。
2.Buck电路的测试
2.1buck电路的工作模式
1)PSM轻载高效模式(burstmode)
当负载较轻的时候,可以通过减小部分开关周期,来减小输出能量,并减小开关损耗和导通损耗。PSM模式会有低频的跳频周期纹波,该纹波会增大总体输出纹波。
2)DCM

3)CCM

2.2精度测试
1)测试条件:直流输入电压30V,输出满载、空载
条件下测试。
2)测试方法:测试时,示波器TIME/DIV档置10uS/div,带宽置
20MHz,读取示波器显示的输出电压峰-峰值即为输出电压。
空载满载测量电压输出
2.3纹波测试
1)测试条件:直流输入电压30V,输出满载(对于多路输出,各路均满载)
(可根据需要设定输入电压20V,25V,30V,满载输出条件下测试)。
2)测试方法:测试时,示波器TIME/DIV档置10uS/div,带宽置
20MHz,读取示波器显示的输出电压峰-峰值即为输出纹波电压(包含毛刺在内
的峰-峰值为纹波+噪音)。
不同输入电压下,纹波的波形和峰值
示波器设置方法
示波器的垂直刻度设置方法

示波器电源纹波测试项设置

波形放大的方法

示波器看频谱的方法
高带宽示波器和低带宽示波器测量纹波噪声区别中低端示波器(泰克的DPO7000及以下)都既支持50ohm,也支持1Mohm。而高端示波器(70000)只支持50ohm,所以高端示波器只能有源探头。即使使用TCP-BNC,把无源探头插入,测试结果也是错误的,另外高端示波器由于带宽大,示波器的底噪较低端的也大,对于测试纹波噪声小信号,建议采用带宽1G左右的示波器。
对于实验室高端示波器(如DSA72504D,带宽为20G),测试时带宽下限只能设置为8G,对于电源纹波噪声测量而言,带宽太大容易引入噪声,推荐在1G以内即可,所以对于电源纹波噪声测量,选择1G左右带宽的示波器最合适。
垂直刻度对测量结果的影响上文中又介绍垂直刻度的影响,通过下面两种图可以看到,垂直刻度不同时,统计得到的数值是有差别的。

垂直刻度为3mV时统计值

垂直刻度为10mV时的统计值
PMU侧20MHz和SINK端全频段电源波形对比

重载时的电源纹波噪声波形

轻载时的电源纹波噪声波形
电源纹波频谱分析在电源纹波噪声太大时,我们需要找到影响电源质量的纹波噪声频段,这时候通过示波器上的频谱计算,可以得到电源纹波频率分布情况,找到幅度最大的频谱,修改滤波电容大小,最终达到改善电源纹波噪声的目的。

VBUCK1SINK端
示波器pk-pk、max、min的区别示波器上pk-pk、max、min统计的是当前屏幕上波形的峰峰值、最大值、最小值。有时候会出现pk-pk(max-min)的现象,因为max或者min值没有在同一个采样周期内出现。

pk-pk和max-min统计值
2.4动态响应测试
1)定义:反映负载电流的变化对输出电压的影响。
2)测试方法:
直流输入电压30V,调整负载电流为700%Io与30%Io,测出稳定的直流输出电压值Uo1、Uo2,计算100%Io与(10%-15%)Io条件下电压调整率
动态负载机,产生周期性的电流。观察DC模块的响应曲线的电压峰值
2.5效率测试
1)内容:测试不同直流输入电压,不同负载条件下电源效率η
2)测试方法:
直流输入电压20V,25V,30V,输出电流为100%Io,30%Io,
空载时,测出对应的稳定的直流输出电压值Uo与对应的直流输入电流Iin。
不同输出电流情况下,输出功率除以输入功率
2.6过流保护测试(短路保护)
输出过流保护功能测试
1、测试条件:直流输入电压72V条件下测试。
2、测试判定方法:外加负载,使得输出电流超过最大输出电流,直到电源输出突然关断,此时输出电流值即为输出过流保护。
3、电源环路测试实操3.1.稳定性测量的基本概念


这里可以总结,环路不稳定的两个条件:
1)G(S)H(S)的相位为180°
2)增益幅值|G(s)H(s)|=1
当两个条件同时满足,环路不稳定。
我们可以画出系统环路增益的波特图来评估系统的稳定性,表达系统稳定性常用的增益裕度和相位裕度指标一般就是从这里得出的。相位裕度指的是在增益降为1(或者0dB)的时候,相位距离-180°还有多少;增益裕度则是相位到达-180°的时候,增益比1(或者0dB)少了多少。
需要在相位为180°,增益小于1或者增益为1时,相位小于180°。

波特图,增益裕度,相位裕度
1.2断开环路

原则上信号的注入不能影响环路的静态工作点,为了解决现实的电路中信号源和被测件共地的问题,往往需要使用注入变压器,如图6所示。或者直接使用带隔离的信号源。

需要注意的是我们在闭环的情况下测量开环参数,测试结果的相位会从180°开始逐步降到0°,这与理论上直接断开环路求环路增益得到的从0°开始降到-180°不同,所以这种情况下我们计算相位裕度的时候应该是参考0°而不是-180°。
2.环境搭建与测试结果2.1测试设备示波器:SiglentSDS1204X-E
信号源:SiglentSAG1021I
电源:ZHAOXINRXN-305D
探头:SiglentPP2151X
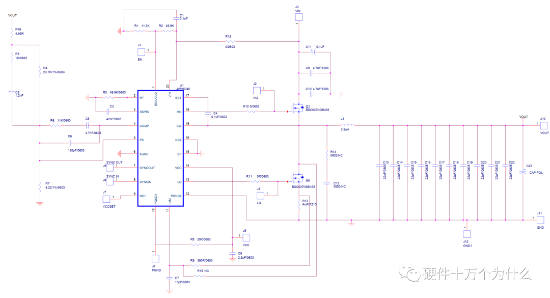
被测件:JWH6346DEMO板(BUCK)
电子负载:DingchenDCL6104
2.2测试接线JWH6346DEMO板是一款稳压电源测试板,上面的电路是用JWH6346同步降压调节器控制器和NMOS管、电感组成的开关电源电路。电路原理图如图。

测试JWH6346DEMO板上的电源环路响应时,R16两端是注入点。接线的方法如图所示。信号源SAG1021I通过USB接到示波器上,输出端夹子与注入电阻并联,这样信号注入到环路的同时,环路的直流工作点也不会被信号源和被测件的接地问题所影响。注入电阻两端同时也要接到示波器上,其中R16的连接VOUT的一端接在BodePlotⅡ中定义为DUTOutput,R16的另外一端定义为DUTInput。

这一小节主要介绍了完成本次测量所需的关键设置,关于BodePlot完整的使用说明,在进入BodePlot软件之前,建议先把要用到的通道设置为20MHz带宽限制。本次测量的频率范围是10Hz到100kHz,这于一个预期的穿越频率在10kHz左右的电路来说足够了。在BodePlot的主菜单按配置信息进入配置菜单,编辑配置信息。进行通道设置,将DUT输入和DUT输出设置到相应的通道上,设置好DUT输入为C1,DUT输出为C2。测试与SAG1021I的连接是否成功。将扫描类型设置为可变幅度,设置扫描参数。将频率模式设置为对数,在配置文件编辑里面建立5个结点,分别是10Hz,100Hz,1KHz,10KHz,100KHz,对应的幅度分别为1.9V,1.9V,80mV,80mV,1V,如下图所示,将点数/十倍频设置为40。
当增益曲线或者相频曲线不光滑的时候,有可能是注入电压过大或者不足导致C1/C2的波形失真,或者C1/C2电压过小导致示波器检测不出来,此时可以退出波特图看该异常频点的C1和C2的表现是否可以很好地在屏幕中看到清晰的迹线来判断。如果C1和C2的迹线不能很好地显示在屏幕上,可以根据自己需求来修改不同频段中,SAG1021I的输出幅度。


BodePlot设置
2.4测试结果分析1、1A负载:0增益,穿越频率在1.4k左右,相位裕度为99°左右,电源系统稳定。

2、5A负载:0增益,穿越频率在12.6k左右,相位裕度为113°左右,电源系统稳定。
