第1章电源的测试
根据行业不同,特别针对电源的测试也会有所不同,没有统一的标准。我们按照比较通用的测试方法介绍给大家。
1.1DC/DC电源测试技巧现代电子产品应用通常包含嵌入式运算处理和无线连接功能,这些电路经常具有高的脉动和重型负载性能,同时需要低的输入电压波纹。因此要求新一代DC-DC转换器具有更快的瞬态响应,并在快速波动负载条件下保持稳定的输出电压,输出电压的纹波应该和LDO一样,甚至更好。为了评估这些转换器输出的电压纹波,重要的是要了解更好的测量方法,以至于不把大量的噪声耦合到测量波形中从而影响测量结果。
(1)最小化测量回路
在DC-DC转换器的输出电压纹波测量中,测量环路面积在对噪声采集中起着重要的作用。要始终考虑最小化循环区域。该方法可以减小噪声对纹波测量值的影响。
(2)选择合适的测量点
确保测量的回路区域足够小。一般情况下,选择离输出电容越近的测量点,而且连接阻抗越低越好。测量点离电容器越近,在测量过程中产生的噪声越小。
(3)设置合意的采样带宽
对于不同的应用,临界载荷对电源转换系统输出纹波噪声的敏感程度可能会有所不同.对于噪声敏感的应用,如高分辨率模数转换器(ADC)或音频应用,建议在全带宽下测量输出纹波,而对于噪声不敏感的应用,可以选择20MHz的采样带宽。请注意,在全示波器采样带宽下,底噪仍需检查,以保证输出纹波的测量准确。
1.2电源测试主要项目电源测试通常包含以下几个项目,这些项目旨在验证电源设备的性能、可靠性和合规性:
(1)输出电压稳定性测试:测试电源输出电压在各种负载条件下的稳定性,确保在不同负载下电源能够提供稳定的电压。
(2)输出电流能力测试:确定电源能够提供足够的电流以满足所需的负载要求,以确保电源不会在高负载下失效。
(3)效率测试:评估电源的能源转换效率,通常以百分比表示,以确定电源在将输入电能转换为输出电能时的效率。
(4)波形和噪声测试:检测电源输出波形的纹波和噪声水平,以确保它们在规定的标准内,以防止对其他电子设备产生不利影响。
(5)过压保护和欠压保护测试:验证电源是否能够在输出电压超出或低于规定范围时,及时切断电源以保护负载设备。
(6)温度和热稳定性测试:测试电源在不同温度条件下的性能,以确保它能够在广泛的温度范围内工作正常。
(7)短路保护测试:验证电源是否具备短路保护功能,以防止在短路情况下损坏电源或负载设备。
(8)EMC(电磁兼容性)测试:检测电源是否满足电磁兼容性要求,以确保它不会产生干扰或受到外部干扰。
(9)安全测试:包括对电源的安全性能进行测试,例如绝缘测试、接地测试、耐压测试等,以确保电源不会对用户或环境构成危险。
(10)波动和闪烁测试:评估电源输出电压的瞬时波动和频率闪烁,以确保其在供电负载敏感性应用中表现良好。
这些测试项目可能因应用和电源类型而有所变化,但它们通常构成了电源测试的基本要素,以确保电源设备的性能和安全性能。不同的标准和规范可能要求不同的测试项目。
1.3效率测试电源效率测试是评估电源设备在将输入电能转换为输出电能时的效率的关键测试之一。以下是一般情况下进行电源效率测试的步骤:
(1)准备测试设备和环境
准备一台标准的直流电源(如恒流电源)以提供电源设备的输入电能。需要一台电子负载来模拟负载条件,通常这个负载应能够调整电流和电压。设置一个恒定的输入电压(通常使用标准的输入电压值,如110V或220V)。评估系统负荷,需要考虑散热措施。
(2)连接电源设备
连接电源设备的输入端到直流电源,并确保正确地设置输入电压。连接电源设备的输出端到电子负载。
(3)测试电源设备
逐渐增加电子负载的负载,以模拟电源在不同负载下的工作情况。在每个负载点上,测量输入电流和输出电流。同时测量输入电压和输出电压。记录每个负载点的电流和电压值,在电路中设置:两个电流表,两个电压表。如图15.1中所示,A表示电流表,V1、V2表示电压表。电压表并联在输入电压和输出电压,电流表串联在输入电流和输出电流的通路上。

图1.1电源效率测试电路示意图
(4)计算效率
使用以下公式来计算电源的效率:电源效率(Efficiency)=(输出功率/输入功率)x100%其中,输出功率=输出电压x输出电流,输入功率=输入电压x输入电流。
(5)绘制效率曲线
使用测得的效率值和不同负载点的数据来绘制效率曲线。这可以帮助您可视化电源在不同负载条件下的效率表现。
(6)分析测试结果
分析效率曲线以确定电源在不同负载条件下的性能。通常,电源的效率在满负载时最高,但也可以评估它在部分负载下的效率。通过分析损耗,找到关键损耗点,更换性能指标更好的MOSFET和电感等功率器件,或者调整影响发热效率的电路参数,来提高效率。
(7)比较和符合标准
比较测试结果与适用的标准或规范要求,确保电源设备的效率满足规定的性能标准。
1.4纹波和噪声测试芯片的供电环路从稳压模块VRM开始,到PCB的电源网络,芯片的ball引脚,芯片封装的电源网络,最后到达die.当芯片工作在不同负载时,VRM无法实时响应负载对电流快速变化的需求,在芯片电源电压上产生跌落,从而产生了电源噪声。对于电源会产生和开关频率一致的电源纹波,始终叠加在电源上输出。

图1.2电源效率测试电路示意图
如图所示输出电压的波形,包含开关的纹波,负载跳变的引起的跳变,还有耦合进来的噪声。
测量输出的纹波时,应将探头放置于输出电容处,避免噪声的耦合。在没有负载跳变时,可以限制带宽,得到比较干净的纹波波形。

DEMO测试波形如下图:

为避免过多的噪声耦合到纹波测试,应用尽可能小的环路,避免耦合的噪声过大。一般的示波器探头不能直接使用,需用专用示波器探头或者使用同轴电缆小环;并且测量点应在电源输出端上,若测量点在负载上则会造成极大的测量误差。

噪声的来源

开机测试
输入开机EN开机
TestConditions:Vin=5V,Vo=1.8V,Io=3ATestConditions:Vin=5V,Vo=1.8V,Io=3A


保护测试
短路恢复短路稳态


动态响应测试:
@Vo=5V
TestConditions:Vin=12V,Io=0~6A@2.5A/μs


测试条件及示意图
输入:规格中定义的最小及最大输入交/直流电压,最小及最大交流频率
输出:规格中定义的最小及最大输出负载
温度:最低工作温度,常温及最高工作温度

测试步骤:
1)依规格要求设定最低环境工作温度,最小输入电压/频率及最大负载;
2)以待测电源提供的各种开/关机方式开/关机(如ACon/off,Remoteon/off),观察各路输出及信号线状况并记录测试波形(如下图所示):
电压进入上升通道之前以及电压下降到10%之后,是否有Glitch(脉冲尖刺)

电压上升沿和下降沿有无负斜率出现

有无Overshoot、Undershoot,若有,则以实际输出稳态值为基准,测量Vovershoot、Vundershoot及恢复时间Tr(Tr:从第一个过冲最大值开始到输出进入稳态值所需时间),

进入稳态后是否有电压跌落(Dip、Sag)和过冲(Surge);

3)依次改变测试条件(输出负载,输入电压/频率及环境温度),重复步骤2。

判定条件:
(1)待测电源正常开/关机且不会损坏;
(2)各路输出及信号线上不可有Glitch出现;
(3)各路输出的Overshoot、Undershoot以及调整时间Tr1(包括震荡/震铃)符合规格设计要求;
(4)各路输出及信号线上Dip/Sag/Surge仍然符合设计规范(如稳压要求及逻辑信号高低电平规范)。
改善方向参考:
(1)对Glitch,需要检查电源内部控制芯片的启动时序;有时,这一问题也可能是芯片设计不良造成;
(2)对负斜率的出现:
①检查电源内部不同电流回路的启动时序(如风扇启动),
测试结果的读取:调节好SlewRate后,按测试工作表中的测试项,EnableLoad后,测试电压输出是否过冲。将测试结果(过冲电压Vovershoot、过冲时间tos)填到表格中。

Vcc电压瞬间反应实测波形:

如何利用输出电感和输出电容,调整Overshoot和Undershoot
输出电感
等效电阻:影响效率
电感值:影响纹波电流及电源动态调整的性能
1)输出电感的选择是纹波电流(outputcurrentripple)和效率的折中考虑。电感的感值可以用如下公式计算:

Fsw为开关频率。△Iout为输出纹波电流。
2)由上面公式可知,电感的感值越大,输出纹波电流就越小。但带来问题是动态响应(responsetime)变慢。如果电感感值较小,如果想输出电压的纹波也小,就需要提高开关频率,这样MOS管上的开关损耗就增加,电路效率下降。
3)比较合理的选择是设置ripplecurrent△Iout=0.3Iout。如果需要较好的动态响应,例如X86处理器的Core电源等。L值可往偏小选取,一般在150nH-250nH之间。如果对动态响应无特殊要求,L值可往大选取,一般可选600nH以上,以得到较小的纹波电流。
输出电容是为了控制输出电压的纹波和提供负载瞬时电流的。
静态情况下,主要考虑电压纹波△V。影响比较大的是输出电容的ESR,ESR的最大值跟输出电压纹波和纹波电流有关系。

当电感选定以后,△Iout可以计算。可知如果需要较小的电压纹波,输出电容的ESR也要比较小。
输出电容应该由大容量的铝固体电容或钽电容和小容量的陶瓷电容搭配使用。
电容的容量要考虑能提供短暂的续流能力,保证在负载动态变化较大时能正常工作。

选用0.47μH电感时,电感纹波电流为2.6A,若为1μH,纹波电流则为1.2A,输出电压纹波会降低。
另一方面,动态性能会降低,负载动态跳变时(这里应用满载跳空载,同样的输出电压过冲Vover),使用更大电感需要更多的输出电容来抑制过冲。
如Vover=30mV,Itran(max)=6A,Vout=1V。
则L=0.47μH时,需要的电容量为:Cout(min)=564μF。
若L=1μH时,需要的电容量为:Cout(min)=1200μF。(实际DSP的负载跳变没有这么大,选用2个470μF)。
1.7电源动态响应测试1)测试目的
动态响应一般是指控制系统在典型输入信号的作用下,其输出量从初始状态到最终状态的响应。对某一环节(系统)加入单位阶跃输入x(t)时,其响应y(t)开始逐渐上升,直到稳定在某一定值上为止。响应y(t)在达到一定值之前的变化状态称为过渡状态(动态)。此称为动态响应。
验证待测电源在输出负载动态变化时,输出电压及信号是否符合规格要求:-电压波动范围,-瞬态响应能力。
2、测试条件及示意图
-输入:规格中定义的最小及最大输入交/直流电压,最小及最大交流频率-输出:规格中定义的动态负载电流条件及规格所允许的最小电容负载-温度:最低工作温度,常温及最高工作温度
-示波器采样方式:一般设为Sample或Hi-res模式
依规格要求设定负载电流的起、止点,负载电流的上升、下降速率(SlewRate)及负载电流的变化周期;一般负载电流的上升和下降速度设置为2.5A/μs,变化周期一般为20ms。
开机后按规格要求,调整负载电流的变化周期(通过改变t1,t2)。
电源测试系列之输出动态响应(OutputDynamicResponseTest)
如下图中的各项数据:
电压值:Vo-max,Vovershoot,Vo-stable1,Vo-stable2,Vo-undershoot,Vo-min,
响应时间:tR1,tR2
参考值:t1,t2,Iomax,Io-min;或负载占空比,频率,Iomax,Io-min;

-依规格要求设定负载电流的起、止点,负载电流的上升、下降速率(SlewRate)及负载电流的变化周期;
-开机后按规格要求,调整负载电流的变化周期(通过改变t1,t2)。
3、测量波形数据
-电压值:Vo-max,Vovershoot,Vo-stable1,Vo-stable2,Vo-undershoot,Vo-min,
-响应时间:tR1,tR2
-参考值:t1,t2,Iomax,Io-min;或负载占空比,频率,Iomax,Io-min;
4、测试步骤
1)设定最低环境工作温度,最小输入电压/频率;对需做动态响应测试的输出,依规格要求设定其负载电流的起、止点,负载电流的上升、下降速率(SlewRate)及负载电流的变化周期;其他输出负载按照RegulationTable要求设定;
2)开机后按规格要求,调整负载电流的变化周期(t1,t2),观察输出波形的变化;
3)记录Vo-max、Vovershoot、Vundershoot及Vo-stable1最大,Vo-min及Vo-stable2最小的测试条件,测量输出电压的各对应值及输出响应时间,并保存波形;
4)在步骤3的动态电流的变化周期下,改变其他输出负载条件,使Vo-max、Vovershoot、Vundershoot及Vo-stable1最大,Vo-min及Vo-stable2最小,测量并记录相应数据;
5)以步骤3及4找到的最差负载条件为负载,以待测电源所提供的各种开机方式开机(如ACon,PS_ONon);
6)依次改变测试条件(动态负载起始点,输入电压/频率及环境温度),重复步骤2)、3)、4)、5);
7)同样方法测试其他输出动态响应。
响应时间符合要求。

*判定图例1如下图中的各输出测量值符合规格要求;虽有过阻尼,但可接受;


正常的电源动态负载实测波形

改善动态响应的对策参考:
*PWM方式受最大占空比的限制(Flyback:约0.8,单端正激0.5,其他如Pμsh-pull、Half-bridge,Full-bridge等为0.8,Boost为0.9等),因此设计初期最大占空比的选择就应当保留一定的余量;
*PFM方式也受制于工作频率限制,以免产生噪声或EMI的问题;
在容许的情况下(较低的电容电压),尽可能让占空比或开关频率在动态情形下逐步增大,以避免如电流应力加大等问题;
-增加输出电容容量或并联数量,适当降低输出储能电感的感量
*电容的电流可以突变,因此,可以考虑适当考虑增加电容容量或数量来改善,如果Layout空间允许的话。
-采用多个变换器并联方案,但成本会较高,这在电流变化速率要求较高的场合(如CPU供电的3~6相V-core电路);
-增加开关频率,以更快的速度传递能量,但需考虑元器件的频率特性、EMC及效率等问题;
以上的方案在实际应用中,需综合考虑。当然,也可能存在其他的解决方案,有待研究。
特殊的动态响应测试
Intel的VID电源的有一个曲线,叫做Loadline,这个设计很奇特:当处理器负载增大的时候,反而让输出电压降低。

对于Loadline测试,我们既需要测试静态,也需要测试动态。这个动态的测试,是一种特殊的动态响应测试。
DynamicCurrentLoadline是测试当负载电流Icc发生快速、大幅度变化时,产生的瞬变电压值是否超过过冲指标。
测试注意事项:
1)需要正确设置PDT控制软件界面上的触发信号的SlewRate(具体参数可查找协议中对应的处理器平台),不同的SlewRate值对测试结果影响比较大;
2)Iccmax和Iccmin的设置请参考不同处理器平台的要求(具体参数可查找协议中对应的处理器平台),如果查不到这个值,请咨询FAE,Iccmax和Iccmin之间的差值直接影响到实测的Vcc的过冲情况。
【测试步骤】:
1、确认测试点:
测试分为VCC_CORE(处理器core电源)和VCC_AXG电源(显卡电源,如果单板没有显卡电源的,可以忽略VCC_AXG)两部分。
1)测试VCC_CORE时:需要测试不同负载下(可以通过VR测试工具控制界面设置Io输出)的VCC_CORE值,用万用表的正负极分别测试Gen3ToolHead的J3中Pin4和Pin3,读取VCC_CORE值。
2、在测试瞬态电压时,需要一个触发信号。将有源探头的信号端固定LB_Drive1管脚上(如下图TP30的PIN1所示),地端固定在TP30的PIN2;


稳定性测量的基本概念


在实际的系统中,因为前向增益

都是复数,所以闭环传递函数
和环路增益
也是复数,也就是既有模值也有相角。
当环路增益|
|为1,且相角为-180°的时候,闭环传递函数的分母为0,其结果变为无穷大。这意味着一个系统在没有输入的情况下会维持一个输出,系统是一个振荡器,这与稳定系统有界的输入产生有界的响应相矛盾,也就是说此时系统是不稳定的。
这里可以总结,环路不稳定的两个条件:
1)G(S)H(S)的相位为180°
2)增益幅值|G(s)H(s)|=1
当两个条件同时满足,环路不稳定。
我们可以画出系统环路增益的波特图来评估系统的稳定性,表达系统稳定性常用的增益裕度和相位裕度指标一般就是从这里得出的。相位裕度指的是在增益降为1(或者0dB)的时候,相位距离-180°还有多少;增益裕度则是相位到达-180°的时候,增益比1(或者0dB)少了多少。
需要在相位为180°,增益小于1或者增益为1时,相位小于180°。

波特图,增益裕度,相位裕度
断开环路


环路注入

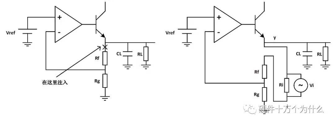
原则上信号的注入不能影响环路的静态工作点,为了解决现实的电路中信号源和被测件共地的问题,往往需要使用注入变压器,如图6所示。或者直接使用带隔离的信号源。

需要注意的是我们在闭环的情况下测量开环参数,测试结果的相位会从180°开始逐步将到0°,这与理论上直接断开环路求环路增益得到的从0°开始降到-180°不同,所以这种情况下我们计算相位裕度的时候应该是参考0°而不是-180°。
环境搭建与测试结果
测试设备
示波器:SiglentSDS1204X-E
信号源:SiglentSAG1021I
电源:ZHAOXINRXN-305D
探头:SiglentPP2151X
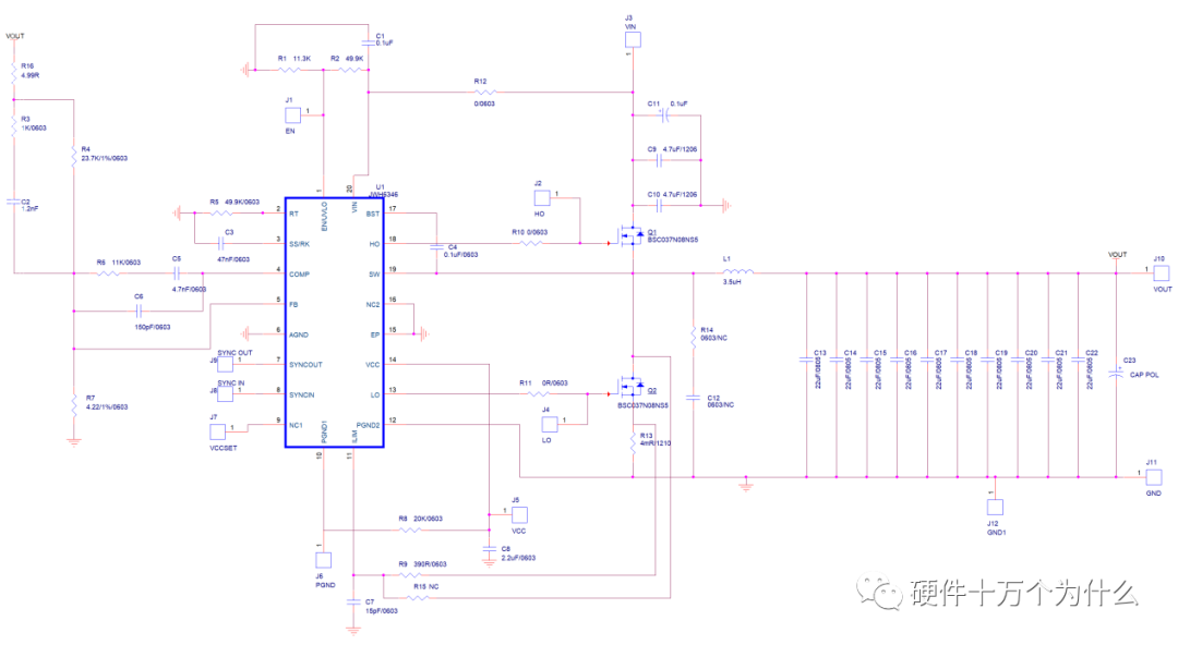
被测件:JWH6346DEMO板(BUCK)
电子负载:DingchenDCL6104
测试接线
JWH6346DEMO板是一款稳压电源测试板,上面的电路是用JWH6346同步降压调节器控制器和NMOS管、电感组成的开关电源电路。电路原理图如图。

测试JWH6346DEMO板上的电源环路响应时,R16两端是注入点。接线的方法如图所示。信号源SAG1021I通过μsB接到示波器上,输出端夹子与注入电阻并联,这样信号注入到环路的同时,环路的直流工作点也不会被信号源和被测件的接地问题所影响。注入电阻两端同时也要接到示波器上,其中R16的连接VOUT的一端接在BodePlotⅡ中定义为DUTOutput,R16的另外一端定义为DUTInput。

仪器设置
这一小节主要介绍了完成本次测量所需的关键设置,关于BodePlot完整的使用说明,在进入BodePlot软件之前,建议先把要用到的通道设置为20MHz带宽限制。本次测量的频率范围是10Hz到100kHz,这于一个预期的穿越频率在10kHz左右的电路来说足够了。在BodePlot的主菜单按配置信息进入配置菜单,编辑配置信息。进行通道设置,将DUT输入和DUT输出设置到相应的通道上,设置好DUT输入为C1,DUT输出为C2。测试与SAG1021I的连接是否成功。将扫描类型设置为可变幅度,设置扫描参数。将频率模式设置为对数,在配置文件编辑里面建立5个结点,分别是10Hz,100Hz,1KHz,10KHz,100KHz,对应的幅度分别为1.9V,1.9V,80mV,80mV,1V,如下图所示,将点数/十倍频设置为40。
当增益曲线或者相频曲线不光滑的时候,有可能是注入电压过大或者不足导致C1/C2的波形失真,或者C1/C2电压过小导致示波器检测不出来,此时可以退出波特图看该异常频点的C1和C2的表现是否可以很好地在屏幕中看到清晰的迹线来判断。如果C1和C2的迹线不能很好地显示在屏幕上,可以根据自己需求来修改不同频段中,SAG1021I的输出幅度。


BodePlot设置
测试结果分析
1、1A负载:0增益,穿越频率在1.4k左右,相位裕度为99°左右,电源系统稳定。

2、5A负载:0增益,穿越频率在12.6k左右,相位裕度为113°左右,电源系统稳定。

——书籍推荐——
本文内容会收录在硬十第三本书

