在正常情况下我们很难找到一个标准的正负电源,就连我们使用的电池电压都是正的,如果找到一个负电源那真是很难,而我们又会经常会用到正负电源,这时候我们就得想办法得到一个正负电源了,今天就教给大家一个非常简单的方法,让你轻轻松松制作一个正负5v的稳压电源。
我们先来看下设计原理图(7905的1和2序号互换一下,原理图中没更过过来,电路可以使用,大家放心)
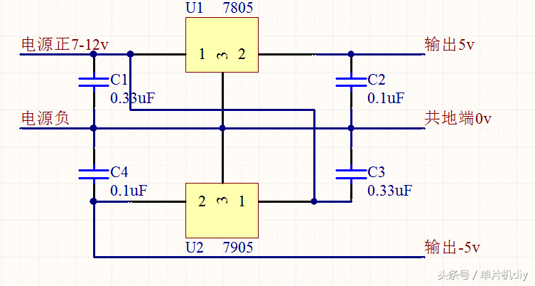
正负稳压电源原理图
由上图可以看出这款正负稳压电源所使用元件有三端稳压器7805和7905,两个0.1uf电容还有两个0.33uf电容,就这些元件不算多吧,电源的输入电压最好在7-10v之间,输入12v的电源也没关系,可以正常使用。
我们重点说一下三端稳压器7805和7905,这是两种相互对立的稳压器,前者7805是稳定正5v的稳压器,而后者7905是稳定负5v的稳压器,这两个我们综合利用起来就可以设计一个正负5v的稳压器。

我们这款稳压器的输出电流大概在1.5A以下,因此我们这个稳压电源的最大功率为7.5W,对于一般的电流足够我们使用了,如果你想要更大的电流可以通过加入三极管增大输出电流,想扩展的朋友可以去扩展。
原理图中我们可以看到三端稳压器有三个引脚,我也分别给了编号,如果大家没看懂可以参考下面这个原理图找到对应的引脚。

引脚图
我们在讲解的时候,也是给大家一个通用模板,就像这个电路我们实现了正负5v电源的设计,如果你想设计12v的电源其实这个电路也是可以的,我们只需要更换一下三端稳压器就可以了,12v的电源我们可以选用7812和7912只需把这两个稳压器更换掉图上的两个就可以了。
当然也不限于这两种,78和79系列的有很多,我们大家可以根据自己的需要进行选择,但是记得输入电压要比输出电压大于等于2v。